开云网页版

产品展示

面向工业电子制造、通信及信息技术、教育科研、微电子、新能源、生物医药、节能环保等行业和领域的客户,提供增值销售、科技租赁、系统集成、技术服务等一站式综合服务。

产品展示

面向工业电子制造、通信及信息技术、教育科研、微电子、新能源、生物医药、节能环保等行业和领域的客户,提供增值销售、科技租赁、系统集成、技术服务等一站式综合服务。

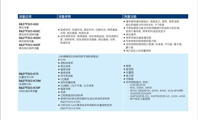
R&S®FSVA3000 信号与频谱分析仪

型  号:FSVA3000
名  称:R&S®FSVA3000 信号与频谱分析仪
品  牌:罗德与施瓦茨
分  类:射频微波测试 > 频谱分析仪
简  述:

频率范围介于 2 Hz 至 4/7.5/13.6/30/44/50/54 GHz 分析带宽高达 1 GHz 10 kHz 偏移 (1 GHz) 条件下的 SSB 相位噪声:–127 dBc/Hz 支持多点触摸的图形用户界面、SCPI 记录器以及基于事件的操作 多种模拟和数字信号分析选件,包括 5G NR 信号分析

申请服务

产品详情

image.png

image.png

image.png

image.png

image.png

image.png

image.png

image.png

全国服务热线:

0755-89484966

服务时间:

工作日 9:00-17:30

公司地址:广东省深圳市龙华区中梅路光浩国际大厦A 座25E

友情链接: |||||||||||||
Copyright◎2021-2030 Baisc.com.cn All Rights Reserved.